云端按语:商保创新药目录主要纳入超出保基本定位、暂时无法纳入基本目录,但创新程度高、临床价值大、患者获益显著 的创新药。
企业可以单独申报商保创新药目录或同时申报商保创新药目录、基本目录。
独家药品的认定、药品说明书、价格费用等以截 至2025 年 6 月 30 日最新数据为准。
7月10日,国家医保局正式公布《2025年国家基本医疗保险、生育保险和工伤保险药品目录及商业健康保险创新药品目录调整工作方案》等相关文件的公告 》
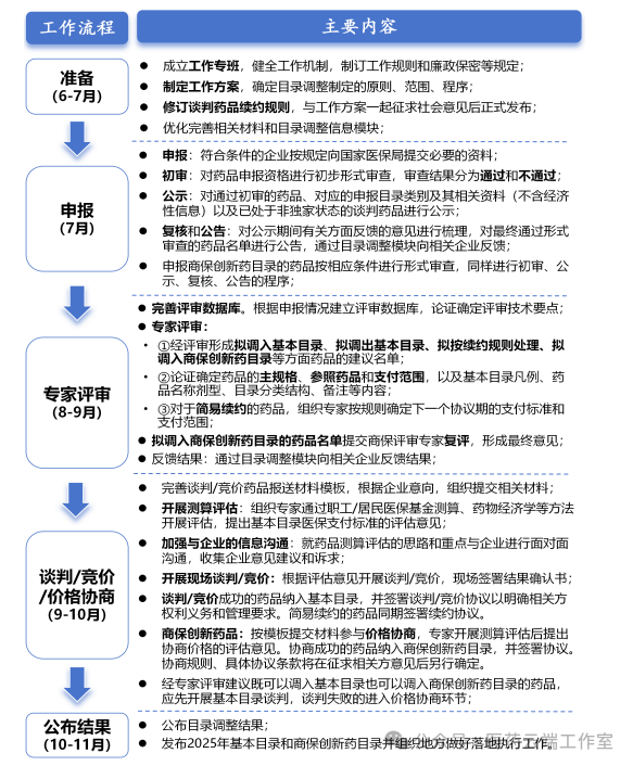
目录调整工作流程如下:
商保创新药目录申报全流程示意图
附:
2025 年国家基本医疗保险、生育保险和工伤保险药品目录及商业健康保险创新药品目录调整工作方案
为贯彻落实党中央、国务院决策部署,完善多层次医疗 保障体系,进一步提高参保人员用药保障水平,支持创新药 和商业健康保险高质量发展,根据《中华人民共和国社会保 险法》《基本医疗保险用药管理暂行办法》等法律法规和国 家医保局、国家卫生健康委《支持创新药高质量发展的若干 措施》等文件要求,现制定《2025 年国家基本医疗保险、生 育保险和工伤保险药品目录及商业健康保险创新药品目录 调整工作方案》( 以下简称《工作方案》)如下:
一、目标任务
以习近平新时代中国特色社会主义思想为指导,全面贯 彻党的二十大和二十届二中、三中全会精神,坚持以人民健 康为中心,统筹考虑广大参保人用药保障需求、基金支付能 力以及多层次医疗保障体系等因素,开展 2025 年国家基本医 疗保险、生育保险和工伤保险药品目录( 以下简称基本目录) 调整,促进目录结构更加合理优化、管理更加科学规范、支付更加管用高效、保障更加充分可及。
2025 年制定第一版商业健康保险创新药品目录( 以下简称商保创新药目录),主要纳入超出保基本定位、暂时无法纳入基本目录,但创新程度高、临床价值大、患者获益显著 的创新药,推荐商业健康保险、医疗互助等多层次医疗保障 体系参考使用。
二、调整范围
(一)基本目录
1. 目录外西药和中成药
符合《基本医疗保险用药管理暂行办法》第七条、第八 条规定,且具备以下情形之一的目录外药品,可以申报纳入 基本目录( 乙类,下同 )。
( 1 )2020 年 1 月 1 日(含,下同)至 2025 年 6 月 30 日(含,下同)期间,经国家药监部门批准上市的新通用名 药品。
( 2)2020 年 1 月 1 日至 2025 年 6 月 30 日期间,经国 家药监部门批准,适应症或功能主治发生重大变化,且针对 此次变更获得药品批准证明文件的药品。
( 3)纳入《国家基本药物目录( 2018 年版)》的药品。
( 4)纳入鼓励仿制药品目录或鼓励研发申报儿童药品清 单,且于 2025 年 6 月 30 日前,经国家药监部门批准上市的 药品。
( 5)2025 年 6 月 30 日前,经国家药监部门批准上市的 罕见病治疗药品。
2. 目录内西药和中成药
( 1)符合以下条件的应申报:
①2025 年 12 月 31 日协议到期且不申请调整医保支付范 围的谈判药品。
②2025 年 12 月 31 日协议到期且适应症或功能主治未发 生重大变化, 因适应症或功能主治与医保支付范围不一致, 主动申请调整支付范围的谈判药品。
③2020 年 1 月 1 日至 2025 年 6 月 30 日期间,经国家药 监部门批准,适应症或功能主治发生重大变化,主动申请调 整医保支付范围的药品。
( 2)具有以下情况之一的药品将重点考虑调出基本目录:
①协议有效期内未按约定保障市场供应的谈判药品。
②近 3 年未向医保定点医药机构供应或国家医保信息平 台上无交易量的常规目录药品。
③符合《基本医疗保险用药管理暂行办法》第九条、第 十条规定的药品。
3.其他
( 1)符合条件的中药饮片纳入调整范围。
( 2)完善基本目录凡例,规范药品名称剂型,适当调 整药品甲乙类别、 目录分类结构、备注等内容。
( 3)独家药品的认定、药品说明书、价格费用等以截 至 2025 年 6 月 30 日最新数据为准。
( 二)商保创新药目录
符合前述基本目录外药品申报条件( 1)或条件( 5 )的 独家药品,可以单独申报商保创新药目录或同时申报商保创 新药目录、基本目录。
三、工作程序
2025 年目录调整分为准备、申报、专家评审、谈判、公布结果 5 个阶段,基本目录调整和商保创新药目录制定同步 进行:
(一)准备阶段( 2025 年 6-7 月)
1.组建工作机构,成立工作专班,健全工作机制,完善 专家库,制订工作规则和廉政保密、利益回避等规定。
2.制定工作方案,确定目录调整制定的原则、范围、程序,征求社会意见后正式发布。
3.修订谈判药品续约规则,与工作方案一起征求社会意 见后正式发布。
4.优化完善相关材料和目录调整信息模块。
( 二 )申报阶段( 2025 年 7 月)
1.申报。符合条件的企业(含其他申报主体,下同)按规 定向国家医保局提交必要的资料,其中需提交摘要幻灯片的 药品,企业在提交申报资料时同步提交摘要幻灯片。
2.形式审查。根据企业提交的资料对药品申报资格进行 形式审查,审查结果分为 “通过”和 “不通过”。对药品摘 要幻灯片同步进行形式审查,不符合要求的不予采用,专家 将依据企业提交的其他材料进行评审。
3.公示。对通过形式审查的药品、对应的申报目录类别 及其相关资料(不含经济性信息)以及已处于非独家状态的 谈判药品进行公示。
4.复核。对公示期间有关方面反馈的意见进行梳理,形 成形式审查最终结果。
5.公告。对最终通过形式审查的药品名单进行公告,并 通过目录调整模块向相关企业反馈。
6. 申报商保创新药目录的药品按相应条件进行形式审查。
( 三)专家评审阶段( 2025 年 8-9 月)
1.完善评审数据库。根据企业申报情况,建立评审药品 数据库,论证确定评审技术要点。
2.专家评审。组织药学、临床、药物经济学、医疗保障、 工伤保险等方面专家开展联合评审。经评审,形成拟调入基 本目录(包括直接/谈判/竞价调入等方式)、拟调出基本目 录、拟按续约规则处理、拟调入商保创新药目录等方面药品 的建议名单。 同时,论证确定药品的主规格、参照药品和支 付范围,以及基本目录凡例、药品名称剂型、目录分类结构、 备注等内容。对于简易续约的药品,组织专家按规则确定下 一个协议期的支付标准和支付范围。
3.拟调入商保创新药目录的药品名单提交商保评审专 家进行复评,形成最终意见。
4.反馈结果。通过目录调整模块向相关企业反馈结果。
( 四)谈判/竞价/价格协商阶段( 2025 年 9-10 月)
1.完善谈判/竞价药品报送材料模板。
2.根据企业意向,组织提交相关材料。
3.开展测算评估。组织专家通过职工/居民医保基金测算、 药物经济学等方法开展评估,提出基本目录医保支付标准的 评估意见。
4.加强与企业的信息沟通。就药品测算评估的思路和重 点与企业进行面对面沟通,收集企业意见建议和诉求。
5.开展现场谈判/竞价。根据评估意见组织开展医保药 品谈判/竞价,现场签署结果确认书。
6.谈判/竞价成功的药品纳入基本目录,并签署谈判/竞 价协议以明确相关方权利义务和管理要求。简易续约的药品 同期签署续约协议。
7.参与价格协商的商保创新药品按模板提交材料,专家 开展测算评估后提出协商价格的评估意见。组织企业进行现 场价格协商,协商成功的药品纳入商保创新药目录,并签署 协议。协商规则、具体协议条款将在征求相关方意见后另行 确定。
经专家评审建议既可以调入基本目录也可以调入商保 创新药目录的药品,应先开展基本目录谈判,谈判失败的进 入价格协商环节。
(五)公布结果阶段( 2025 年 10-11 月)
公布药品目录调整结果,发布 2025 年基本目录和商保创新药目录并组织地方做好落地执行工作。
四、专家构成及职责
(一)基本目录
1.评审专家
基本目录评审专家分为综合组专家和专业组专家。综合 组专家由作风正、业务强、熟悉并热心医疗保障和工伤保险 事业, 自愿参加目录评审的药学、临床、药物经济学、医疗 保障、工伤保险等方面的专家组成,主要通过各省级医保部 门、人力资源社会保障部门和相关全国性学术团体推荐。专 业组专家由各临床专业的医务人员组成,主要通过相关全国 性学术团体推荐。
基本目录评审专家主要负责对纳入评审范围的药品名 单提出评审意见,并对主规格、参照药品、支付范围、药品 评价与评分,以及基本目录凡例、药品名称剂型、 目录分类 结构、备注等调整内容提出意见建议。其中专业组专家主要 参与本临床专业领域内药品的评审工作。
2.测算专家
测算专家由各省级医保部门和相关学术团体推荐的医 疗保障、药物经济学等方面的专家组成,医疗保障、药物经 济学专家主要负责对需谈判/竞价药品提出评估意见。
3.谈判专家
谈判专家由医保部门代表组成,主要负责与药品企业进 行现场谈判/竞价。
( 二)商保创新药目录
参与商保创新药目录调整的专家主要通过相关部门、行 业学协会、商业保险公司和省级医保部门、人力资源社会保 障部门推荐。
1.评审专家
设立商保创新药目录评审专家组,由熟悉商业保险管理 方面的专家组成,主要负责对拟调入商保创新药目录的药品 进行复评,形成最终意见。
2.测算专家
测算专家由商业保险、药物经济学专家组成,主要负责 对相关药品提出价格协商意见。
3.价格协商专家
价格协商专家由商保专家、医保部门代表组成,主要负 责与药品企业进行现场价格协商。
五、监督机制
(一)主动接受监督
主动邀请纪检监察机关对准备、申报、专家评审、谈判、 公布结果等关键环节监督。公开发布工作方案、续约规则和 非独家药品竞价规则,对通过形式审查的药品及相关资料进 行公示,并对形式审查最终结果进行公告。加强与企业的沟 通,通过召开座谈会、面对面沟通等方式建立沟通机制,提 高目录调整工作的透明度。在目录调整期间,设立专项电话
和邮箱,接受各方面反馈的意见建议,主动接受社会大众、新闻媒体、 医药企业等的监督。
( 二)完善内控机制
明确工作岗位和人员责任,制定信息保密、利益回避、 责任追究等制度,确保目录调整工作公正、安全、有序。
( 三)强化专家监督
进一步加强专家管理,明确专家遴选标准和工作要求, 包括专家资质、抽取、职责等方面,强化专家责任和义务, 健全利益回避、责任追究等制度,加强专业能力培训。所有 评审、测算工作全程留痕,确保专家独立、公正提出意见。 建立健全专家公正履职承诺、保密管理、对外宣传等规定, 签订保密协议,严控评审测算信息的知悉范围。未经批准, 不得以国家药品目录评审、测算、谈判等专家名义公开参与 活动。
( 四)加强对企业行为的监管
逐步建立企业诚信档案,加强信用管理,健全联合惩戒 机制。对企业弄虚作假、隐瞒信息、违法违规, 以及其他失 信行为,查实后将视情节与目录管理挂钩,实现联动,督促 相关企业遵纪守法、诚实守信、公平竞争,维护医疗保障和 工伤保险管理工作的严肃性、规范性、公平性。



